选矿设备及药剂
1. CTDG系列永磁干式大块磁选机
CTDG系列永磁干式大块磁选机具有处理量大、磁感应强度高、结构合理、生产运转平稳、选别效率高和操作维护简单等特点。用于矿山预选作业,抛除混入矿石中的废石,恢复地质品位,提高选矿厂处理能力。我公司开发的1500×2700干选机在白云鄂博铁矿主排土场稳定运行多年,从排岩系统中,年回收品位大于15%铁矿粗精矿145万t,经济效益非常显著。
2. (X)CT系列永磁湿式磁选机
(X)CT系列永磁湿式磁选机是一种传统的使用频率最高的湿式磁选设备。磁感应强度可根据矿物性质和工艺在120~800mT范围内选用。主要用于下列场合:磁选厂的粗选、精选、强磁前清除给矿中的铁磁性矿物;非金属矿物的除铁提纯;选煤厂回收重介质。
3. CTL系列永磁粉矿干式磁选机
CTL系列永磁粉矿干式磁选机是针对干旱缺水地区和超贫磁铁矿研制的高效干选设备。磁系设计上采用小极距、多磁极结构,提高磁翻转频率。节省水资源,降低选矿成本,适用于粒度25~0mm的低品位磁性矿物预选富集以及非磁性粉料除铁。
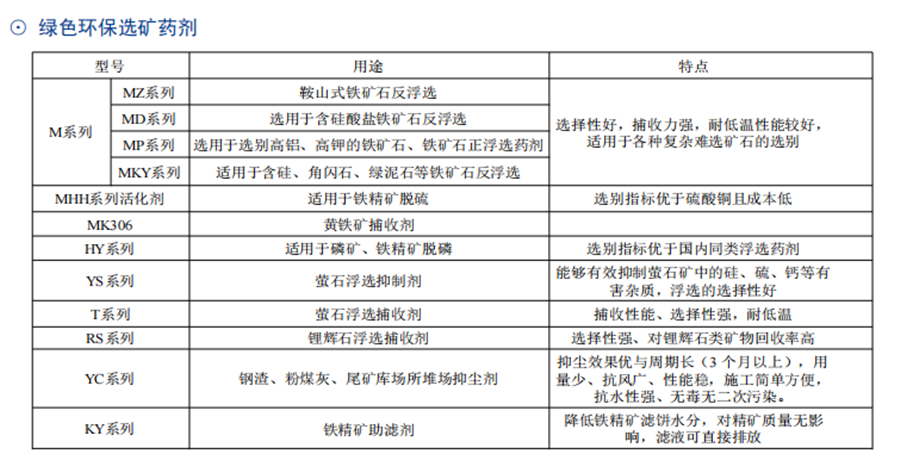
4. 绿色环保选矿药剂

