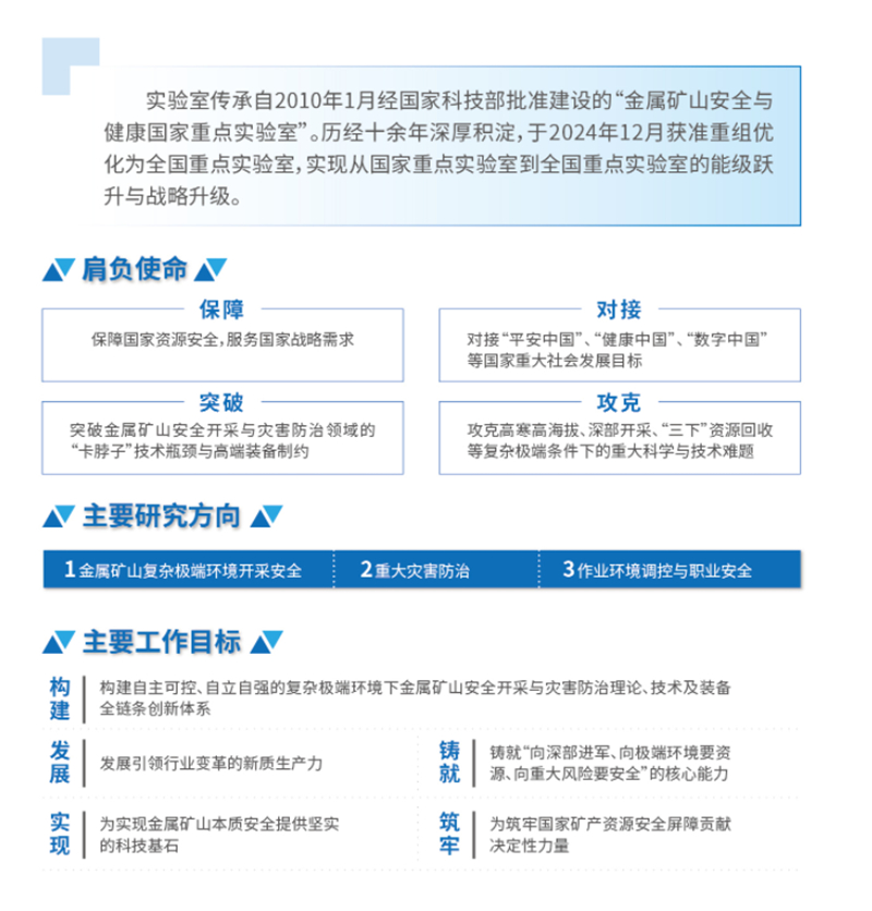
2024年12月,由中钢矿院牵头,联合中南大学、北京科技大学共建的“金属矿山开采安全与灾害防治全国重点实验室”获批建设,该实验室是在原“金属矿山安全与健康国家重点实验室”(中钢矿院组建,2010年获批)的基础上优化整合而来。实验室研究方向为:金属矿山复杂极端环境开采安全、金属矿山开采重大灾害防治、金属矿山作业环境调控与职业安全。定位为应用基础研究类全国重点实验室,围绕国家资源安全的重大战略需求以及平安中国、健康中国、数字中国的社会发展目标,突破高寒高海拔、深部、“三下”等复杂极端环境下的金属矿安全开采技术、重大灾害防治等关键科技问题开展研究,支撑金属矿山开采安全、重大灾害防治等“卡脖子”核心技术与装备突破,建成自立自强的复杂极端环境下的金属矿山开采安全与重大灾害防治理论、技术、装备体系,发展新质生产力,形成向高寒高海拔、向深部、向“三下”,“拿资源”、“防风险”、“保安全”的能力,为金属矿山本质安全提供重要科技支撑,服务国家矿产资源安全。


