金属矿产资源高效循环利用国家工程研究中心
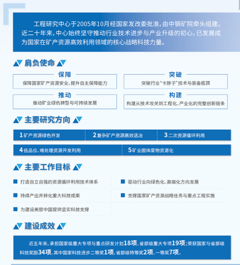
2005年10月29日国家发改委发布发改高技〔2005〕2230号文,批准以中钢矿院为牵头单位组建“金属矿产资源高效循环利 用国家工程中心”。中心以“技术创新成果产业化、运行机制企 业化、发展方向市场化”为核心,针对我国佥属矿产资源的特 点,围绕金属矿产资源合理开发、高效利用和二次资源循环利 用,攻克一系列关键核心技术、制约行业发展的“卡脖子”技 术,并成功转化。重点突破低品位、复杂、难采、难选、固废等 资源高效绿色开发利用行业关键核心技术与装备、支撑国家矿产 资源发展战略任务和重点工程实施、推动技术成果在行业的工程 化和产业化,助力保障我国金属矿产资源的供给安全。近5年来, 共承担国家重大专项及重点研发项目18项、省部级重大专项及重 点研发项目19项;获得国家、省部级(行业协会)科技成果奖34 项,其中国家科技进步二等奖1项、省部级特等奖2项、 一等奖 7项。
